top of page


Player + Weapon Concept
Building Models
Enemy Rig + Animation

Submitted for the 2024 Waffle Games, Striking Hell began production during the 2023 academic fall semester to spring of 2024. For the first half of this project, I worked on creating concepts for the player and iterated through other people's artwork to build towards a final design.
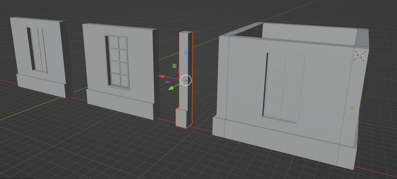
My main contribution was developing a modular environment by designing several building prefabs that could be reused and rearranged throughout the game. This process began with sketching potential building ideas and then breaking them down into smaller parts like walls, corners, and roofs in Blender.


bottom of page


















